终于等到你,北京16项辅助生殖试管婴儿项目纳入医保...
辅助生殖试管婴儿纳入医保范围,北京开始了。
从事行业多年,了解关于做试管婴儿的家庭需要承担的经济压力,而且失败之后费用需要重新缴纳,对于很多家庭来说不管是经济和心理压力都比较打,接触过的很多宝妈都说,国家一直放开二胎、三胎,可是有时候是生不了的问题,什么时候试管婴儿项目能纳入医保?
宝妈们你们的愿望实现了!
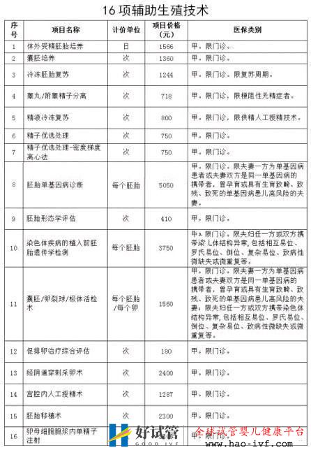
北京医疗保障局发文,对公立医疗机构已开展的63项医疗服务价格项目进行了规范调整,其中对体外受精胚胎培养等53项辅助生殖技术项目进行了统一定价,基本涵盖了北京市公立医疗机构开展辅助生殖的常用技术。其中,为实施积极生育支持措施,通过组织专家论证,在费用可控、确保医保基金可承受的基础上,北京将16项涉及人群广、诊疗必需、技术成熟、安全可靠的辅助生殖技术项目纳入医保甲类报销范围。

可以看看表格中列出的试管婴儿医保纳入项目,包含了辅助生殖中的人授和试管婴儿,其中试管婴儿一代二代的项目都有涉及,从一定程度上缓解了很多不孕家庭做试管婴儿的成本费用。
新政策将于3月26日开始执行,适用于北京市公立医疗机构,非公立医保定点医疗机构参照执行。一起来看看北京市具有辅助生殖资质的基本医疗保险定点医疗机构15家。
北京市具有辅助生殖资质的15家基本医疗保险定点医疗机构名单:
1、首都医科大学附属北京妇产医院
2、首都医科大学附属北京朝阳医院
3、中国医学科学院北京协和医院
4、北京大学第三医院
5、北京大学第一医院
6、北京大学人民医院
7、北京中医药大学东方医院
8、北京市海淀区妇幼保健院
9、解放军总医院第一医学中心
10、解放军总医院第六医学中心
11、解放军总医院第七医学中心
12、战略支援部队特色医学中心
13、空军特色医学中心
14、火箭军特色医学中心
15、北京家圆医院
最重要的从北京开始执行是一个开放的信号,未来这些辅助生殖项目纳入医保会惠及更多城市,再也没有天价做试管的时代了。





